当前位置:首页 > 职工学堂 > 学堂简介
厦门市工人文化宫
发表日期:2019-04-27 【字体大小:

  厦门市工人文化宫培训中心是厦门市总工会下属公益性教育培训机构。60年来,秉承市总工会“职工的学校和乐园”的办学宗旨,一直致力于为广大职工及其子女提供多位一体的教育培训服务。在文化宫的大力支持,全体老师和学员的共同努力下,本中心先后获得了“全国职工教育培训”优秀示范点、“厦门优秀少儿教育培训机构”、中国美术学院社会美术水平考级中心考级点、中国舞蹈家协会中国舞考级授课点。

  目前培训中心共有培训教室23间,教学面积2000多平方米,兼职教师近60人。为了主动发挥群团组织的桥梁纽带作用,将工会工作延伸到“工作8小时”之外,进一步丰富职工下班后的业余文化生活,满足职工新时期的精神文化需求。通过邀请名师为职工提供实用技能、语言技巧、艺术人生、形体健身、体育运动、国粹文化及名师讲座等不同主题、内容丰富、新颖有趣的短期培训课程。全年可培训职工6000人次。

  挂牌职工学堂后,中心23个培训教室全部可利用。配备多媒体、投影等设施。教师为外聘形式。配备相应管理人员。以短期培训为主。主要设置技能类、健身类、美术类、舞蹈类、体育类等课程。每年可承担培训职工6000人次。

 

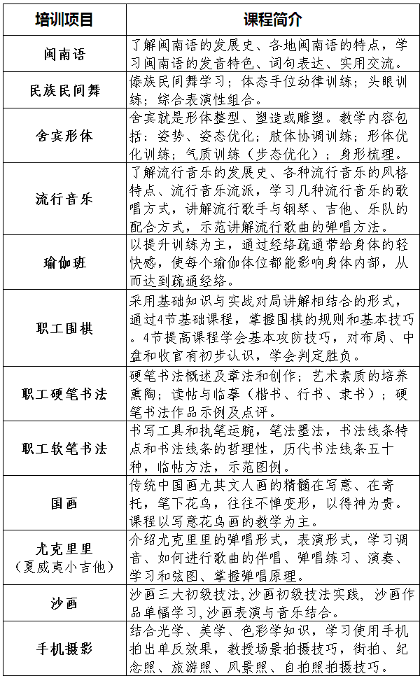
厦门市工人文化宫培训内容一览表

 

 

 

附件下载
主办:厦门市总工会 地址:体育路95号市总工会大楼 邮编:361012 值班电话:0592-2661065 备案号:闽ICP备08009901号